В Беларуси действительно нет коррупции, олигархии и организованной преступности. За неделю пребывания в Минске я, вопреки нашей пропаганде, убедился, что белорусский батька, Александр Григорьевич Лукашенко действительно хорошо организовал жизнь в этой республике. И Минск, и другие места – удивительно ухоженные. На улицах – иномарки, а продукции АвтоВАЗа практически не видно. По телевизору постоянные объявления работодателей с обещанием неплохой заплаты и соцпакетов. Магазины – как и у нас, все есть. Белорусы могут заниматься бизнесом, ездить за границу. Они вполне доверяют своим судам и милиции.
Поэтому результат этого «Минского дела» меня несколько обескуражил. Видимо, такое «решение вопроса» – это единичная отрыжка, обусловленная близким соседством с нашим развитым правовым государством, чего уж таить, но не система, как у нас сейчас. Надеюсь, что все мы порадуемся, когда прочтем выверенное кассационное определение Верховного Суда Республики Беларусь.
Фабула дела
ДТП случилось на перекрестке улиц Притыцкого и Берута. Поздним вечером 22 ноября 2009 года Ауди А6 под управлением Кымова двигалась через перекресток в прямом направлении, на зеленый свет светофора, в сторону проспекта Пушкина. Со встречного направления другая Ауди А6 под управлением Байко поворачивала налево. Естественно, тоже на зеленый свет. Увидев машину Кымова Байко остановился (или практически остановился), перекрыв полосу движения Кымова. Дело возбуждалось на Байко, но в итоге виновником ДТП признан Кымов.Кымов осужден. Приговор отменен Верховным Судом Беларуси. Кымов осужден снова и снова обжалует приговор.
Отступление первое. Как это делается
Методика исследования такого ДТП достаточно проста. Устанавливается скорость движения машины Кымова и его удаление от места столкновения в момент возникновения опасности. Если скорость движения больше разрешенной, удаление от места столкновения сравнивается с остановочным путем машины при разрешенной скорости движения. Если этот остановочный путь меньше фактического удаления, делается вывод, что причиной ДТП является превышение Кымовым разрешенной скорости движения, так как он имел техническую возможность предотвратить ДТП. Кымов ехал по средней полосе шириной 3.4 м. Левая полоса была шириной 3.6 м. Отсюда Байко для перекрытия полосы движения Кымова надо было проехать не менее 7 м, а точнее – около 8 м с учетом движения наискосок.
Возможное наименьшее время движения машины Байко – это время движения в заторможенном состоянии. Несложный расчет показывает, что по сухому асфальту последние 8 м пути заторможенный автомобиль проходит за 1.5 с, по мокрому – за 1.8 с.
Остановочный путь для автомобиля Кымова, если он движется со скоростью 60 км/ч, по сухому асфальту составляет 42 м, по мокрому – 49 м. За время 1.5 с проехать 42 м можно при скорости 101 км/ч, или проехать 49 м за время 1.8 с можно при скорости 98 км/ч.
Допустим на минуту, что некто, с возможностью влиять на следствие, заступился за молодого человека по фамилии Байко. Что надо делать? Правильно, «лепить» Кымову скорость больше 100 км/ч, а еще лучше, со страховкой, 120 км/ч и больше.
Отступление второе. Законы физики
В бездонном Интернете достаточно роликов с опытами по физике. Например, упругий удар двух стальных шаров можно посмотреть здесь, а неупругий удар двух пластилиновых шаров – здесь. Интересно, что удары автомобилей существенно ближе к неупругому удару, чем к упругому. Для них значение коэффициента восстановления скорости составляет, как правило, около 0.1-0.2. Что это за штука такая, разберем ниже по ходу изложения, в примерах.Рассмотрим для простоты практически центральный удар двух одинаковых автомобилей. Центральный — это такой удар, при котором линия действия силы удара проходит через центры тяжести автомобилей. На рисунке ниже синий автомобиль движется со скоростью 50 км/ч, а зеленый – стоит. Оба автомобиля заторможены. Правые изображения – их конечные положения, а левые – начальные.
Так как массы машин одинаковы, из закона сохранения количества движения (или импульса) следует, что скорость 50 км/ч в результате удара распределится между автомобиля после удара. Если бы удар был упругим, то синий автомобиль остановился, а правый получил бы скорость 50 км/ч. Но такое с автомобилями бывает только при ударах с очень малой разностью скоростей. Заметим еще, что при упругом ударе затраты энергии на деформацию равны нулю. Если бы удар был неупругим, то после удара каждый автомобиль имел бы скорость по 25 км/ч. Но фактически, в момент наибольшего взаимного внедрения, имеются остаточные упругие деформации конструкций, которые вносят свою лепту. Поэтому у зеленой машины после удара скорость будет чуть больше 25 км/ч, а у синей – чуть меньше тех же 25 км/ч. Но в сумме скорости будут равны скорости синего автомобиля в момент удара. При этом разность между скоростями автомобилей после удара будет равна скорости синей машины в момент удара, умноженной на коэффициент восстановления скорости.
Вот компьютер и показывает, что в момент удара синий автомобиль имел скорость 49.14 км/ч (не 50 км/ч, потому что он заторможен и успел погасить часть скорости к моменту полного внедрения в другой автомобиль), после удара – 22.62 км/ч. Зеленый в результате удара получил скорость 26.52 км/ч. Разность скоростей после удара 26.52-22.62=3.9 км/ч, что составляет 0.08, или почти 0.1 от разности скоростей автомобилей в момент удара. Это и есть коэффициент восстановления скорости для этой пары машин.
В результате удара автомобили были деформированы. Затраты энергии на деформацию в значениях энергетически эквивалентной скорости EES для синего автомобиля – 24.38 км/ч, для зеленого – 24.11 км/ч. Эти цифры не будем обсуждать, так как они зависят от значений жесткости конструкций, которые были заложены в эту конкретную модель. Помним, что это – учебная задача.
Энергетически эквивалентная скорость, или EES – это мера энергии. Это скорость автомобиля при ударе в жесткий неподвижный барьер, при котором он затрачивает на деформацию такую же энергию, как и в ДТП.
Повторим расчет, но для случая, когда оба автомобиля не заторможены вплоть до их остановки.
Как видно из моделирования, автомобили остановились за счет движения боком зеленого автомобиля. Теперь их путь от места столкновения существенно больше.Компьютер показывает, что в момент удара синий автомобиль имел скорость 50 км/ч, после удара – 23 км/ч, зеленый получил в результате удара скорость 27 км/ч. Затраты энергии на деформацию в значениях EES для синего автомобиля – 24.87 км/ч, для зеленого – 24.5 км/ч.
А теперь, внимание!
Если бы эксперт, исследующий это ДТП в последнем варианте решил бы, что оба автомобиля были заторможены в момент столкновения (показания водителей, например, – да, я тормозил, держал ногу на тормозе,…), то он, из расстояния перемещения машин от места столкновения в конечное положение около 8 м, установил бы, что их скорости после удара были по 37 км/ч. Это значит, что скорость синего в момент удара была вдвое больше, или 74 км/ч. А это на 24 км/ч, или 48% больше фактической скорости синего 50 км/ч!
А если бы автомобили были ориентированы несколько по другому в момент удара, и при ударе разлетелись бы в стороны, а потом катились и остановились бы на значительном расстоянии за счет наезда на бордюр или удара в ларек, или водители нажали, наконец, на тормоза? Поверьте, что тогда расчетная скорость у нашего синего была бы значительно больше. А раз «аттестованный» эксперт «научно» установил, иди, синий, садись!
Так неужели нет способа различить, ехал синий 50 км/ч или 74 км/ч без учета разброса автомобилей после удара? Есть такой способ – сравните затраты энергии на деформацию. Они в обоих случаях составляют 24-25 км/ч энергетически эквивалентной скорости для каждой машины.
Поэтому установление реальной величины затрат энергии на деформацию машин в джоулях или в км/ч EES позволяет исключить экспертную ошибку. Именно затраты энергии на деформацию автомашин и их массы определяют изменение их скоростей в результате удара. Но этот путь не для госэкспертов!
Отступление третье. Как работает PC-Crash
Многие возразят, что PC-Crash – серьезная программа, не даст эксперту ошибиться. Да, это сложный инструмент, имеющий альтернативные алгоритмы для многих задач. Но дайте обезьяне рояль или скрипку Страдивари и посмотрите, что она вам исполнит. И что бы такой исполнитель не «выкрутил» из программы, он будет, к радости судьи и прокурора, многозначительно ссылаться на нее – так программа сосчитала, фирменная!Посмотрим такой же пример. Снова удар двух одинаковых автомобилей, один в бок второму, стоящему. И оба заторможены, как минимум, с момента столкновения. Постучим каблуками по роялю?
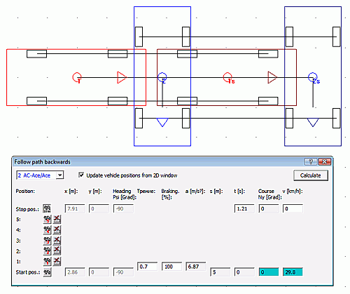
Пусть наши автомобили после удара фактически сдвинулись от места столкновения на 5 м. В PC-Crash есть такая штука – обратный кинематический расчет. Ставим машины в место столкновения, потом мышкой перетаскиваем их копии в конечное положение, жмем «Calculate» и получаем их скорости после удара. Как видно из рисунка ниже, получилось по 29.8 км/ч. Табличка внизу – для синей машины, но точно такая же и для красной. Из закона сохранения количества движения для этого случая сразу следует, что скорость красной машины в момент столкновения была 2х29.8=59.6 км/ч. Но это если машины точно были заторможены, и об этом есть достоверные данные.
Для уверенности, как я много раз и показывал, например, в экспертизе к этой статье, надо установить затраты энергии на деформацию конструкций автомобилей. Далее, исходя из величины энергии деформации и масс автомобилей, вычислить величины изменения скоростей автомобилей в результате удара. Тогда и найти решение, удовлетворяющее всем законам сохранения механики. Как минимум, законам сохранения количества движения (импульса) и энергии.В PC-Crash это тоже автоматизировано, и есть алгоритм обратного расчета по EES. Но прежде всего надо найти в библиотеке программы соответствующий краш-тест, ввести в программу усредненный по высоте профиль деформированной части каждого автомобиля и вычислить эту EES.
Но для нашего условного «эксперта» это сложно, поэтому идем сразу в алгоритм обратного расчета по EES, а значения EES для наших машин введем «на глазок». Например, для красной машины введем 30 км/ч, а для синей – 100 км/ч. Удар по клавише «Calculate» и результат налицо – скорость красной машины в момент столкновения целых 103.6 км/ч.Мало будет (следователь будет сердиться) – можно добавить. Правда, табличка эта с техническими терминами вроде мешается. Да кто на нее смотреть будет, адвокаты? Да что они понимают?
А посмотреть табличку адвокату стоит. Смотрим.
Видим, что деформация красной машины 11 см, синей – 27 см. Жесткость (Stiffness) переда красной машины 9762.8 кН/м, бока синей – 16742.4 кН/м. Машины вроде одинаковые, а почему бок жестче переда? Хм, умножим для каждой машины жесткость на деформацию в метрах. Получаем, что величина силы, действовавшей на красную машину, составляла 1074 кН или 107 тонн, а на синюю – 4530 кН или 453 тонны. Не много ли? И почему силы разные? А почему время действия (Impact duration) силы на красную машину было 0.063 с, а на синюю – 0.015 с? Как здесь с третьим законом Ньютона, утверждающим, что действие равно противодействию? А никак – ими (госэкспертами) этот закон не апробирован, и в установленном порядке не утвержден Минюстом, так как Исаак Ньютон его им не представил оформленным в надлежащем виде. Поэтому, водитель красной машины, готовься к приговору.Скажете, не может быть?! Может, ребята, может. У нас может быть все, что угодно. И у них, в Беларуси, я это видел собственными глазами, о чем и рассказываю. Только у нас идти некуда, а там есть надежда на Верховный Суд, Генеральную прокуратуру, а то и на самого батьку Лукашенко.
А что касается PC-Crash, успокойтесь. Правильную скорость красной машины 59.6 км/ч эта программа как в аптеке выдает, и в табличке этой все в порядке. Надо только голову, а не
Эксперт Лобан vs Ньютон
Минский эксперт Лобан не осматривал автомобиль Кымова, так как того уже не было. Поэтому он сослался на осмотр эксперта Власевича при производстве предыдущей экспертизы. На автомобиле Байко эксперт Лобан намерил наибольшую поперечную деформацию 92 см в районе правой средней стойки крыши. При этом ранее эксперт Власевич установил наибольшую поперечную деформацию автомобиля Байко 50-60 см, причем тоже локально, а не по всей длине. Так же Власевич установил, что вмятина от бампера автомобиля Кымова расположена под углом 15 градусов к продольной оси автомобиля. Это рисунок из экспертизы Власевича.
А это мое масштабное построение, размеры в сантиметрах измерены по рисунку. Синим цветом – контур автомобиля Байко по Лобану, красным – по Власевичу. Как видно, наибольшая глубина деформации автомобиля Байко получается около 45 см. Тогда наибольшая продольная деформация автомобиля Кымова составляет около 24см. Если прибавить машине Байко, то надо отнять у машины Кымова. Это при расчете затрат энергии на деформацию мало отразится на результате.
Так же нельзя забывать, что с автомобилем Байко на месте ДТП поработали ребята из МЧС, а что после них остается, многие сами знают.Тем не менее, приведу здесь несколько фотографий из белорусских экспертиз.
Это машина Байко. Видно, что следы непосредственного контакта находятся между передней стойкой и задней осью, или, согласно моей масштабной схеме выше, на длине 217 см. Видно, что наиболее глубокая вмятина находится на передней двери, но порог деформирован существенно меньше. Ну а чего-чего, а того, что эта машина стала вдвое уже, или деформирована поперек на 92 см по всей длине, так этого нет.
А это машина Кымова. Передний свес этой машины составляет 85 см, радиус колеса – около 30 см, следовательно, от передней части до переда колес расстояние составляет 55 см, и то в центре. Глядя на эти фотографии, можно ли утверждать, что машина Кымова после удара стала на 54 см короче, как потом почему-то решил Лобан?
Ну а теперь давайте поглядим, как «постучал по клавишам» эксперт Лобан. Он проводит расчеты для сухого асфальта. И для масс автомобилей с водителями и пассажирами у Байко – 1585 кг, у Кымова – 1790 кг (так в справочнике PC-Crash, как пояснил Лобан в суде). Тогда как фактическая масса снаряженного автомобиля Кымова составляет 1821 кг, а с водителем и пассажиром 1971 кг.Как и в примере выше, программой обратного кинематического расчета Лобан перемещает автомобиль Байко в конечное положение. Причем так, чтобы его переднее левое колесо прошло по единственному зафиксированному следу длиной 14.75 м.
Как видно из рисунка выше, в результате удара машина Байко движется вправо (на рисунке) и в ходе движения разворачивается в направлении по часовой стрелке примерно на половину оборота. Результат – скорость автомобиля Байко после удара 62.4 км/ч.Замечу, что по траектории движения машины Байко замечаний к Лобану нет, как нет и альтернативных вариантов движения. А вот к параметрам расчета претензии есть. PC-Crash не различает движение боком, и коэффициент сцепления (см. мой пример выше) для сухого асфальта надо было брать меньше на 20%, то есть 0.56, а не 0.7.
А дальше начинаются чудеса. На рисунке ниже решение задачи движения от места удара к конечному положению машины Кымова. Расчетная скорость после удара – 67.6 км/ч.
Чудеса требуют порядка. Поэтому далее по пунктам.1). Как скорость машины Кымова после удара оказалась больше, чем скорость машины Байко? Как они разминулись в пространстве? Не могла же машина Кымова пройти сквозь машину Байко или ее перепрыгнуть. Ответа или пояснений эксперта нет.
2). Почему машина Кымова, более тяжелая, сделала до конечного положения оборот с четвертью, тогда как машина Байко развернулась только на половину оборота? Тогда плечо импульса силы удара для машины Кымова должно быть более чем в два с половиной раза больше плеча для машины Байко. Это надо пояснить масштабным рисунком.

Центр тяжести машины находится, как правило, вблизи рычага переключения скоростей. Чтобы плечо импульса силы удара (расстояния от линии силы до центра тяжести) у машины Кымова было более чем в два с половиной раза больше плеча у машины Байко, векторы импульса надо расположить примерно так, как показано красным цветом. Однако точка приложения сил должна находиться вблизи центра тяжести треугольника, обозначающего пересечение машин в плане, или так, как показано серым цветом. Кстати, там и находится правый лонжерон машины Кымова – основной силовой элемент передней части. А там, где приложены красные векторы – пустота под крылом.
Ау, эксперт Лобан?! Ответа нет. Точнее ответ есть в одной табличке ниже, и мы его увидим. Но Лобан знал, чем больше оборотов сделает машина, тем больше ее кинетическая энергия в начале движения. И что он десять оборотов не налепил?
А мы, читатель, далее будем иметь в виду, что на самом деле машина Кымова тоже должна развернуться в пределах половины оборота.
3). Меня смущает табличка из целых четырех строк на рисунке Лобана выше. Сравните с моим примером – там одна строка. Зачем три остальные? А это эксперт Лобан трижды на пути автомобиля Кымова корректировал его движение. Что конкретно, крутил рулем или нажимал на газ, не знаю, а Лобан не написал. Но что-то он там выкручивал.
Чудеса продолжаются. И дальше все чудесатее и чудесатее.
Закон сохранения количества движения – непререкаемая истина. Так же как и в моих игровых примерах выше, дальше можно ничего не решать. Там, в примерах, чтобы установить скорость ударяющего автомобиля, достаточно сложить скорости обоих автомобилей после удара, и все. А затратами энергии на деформацию я морочил благодарному читателю голову только для того, чтобы показать, что это – или контроль решения, или альтернативный путь.
Здесь чуть сложнее, так как массы автомашин разные. Но все равно, покажем это. Пренебрегая малыми углами между направлениями движения машины Кымова в момент удара, и обоих машин после удара, вычислим скорость машины Кымова в момент столкновения (массы машин как у Лобана):
Не сочтем за труд и сосчитаем затраты энергии на деформацию «по Лобану»
Вместо того, чтобы остановиться на этом (а может, не зная или не понимая ни программу, ни физику), эксперт Лобан решает провести обратный расчет по EES. И тут PC-Crash ловит его на вранье, выдавая чушь так же, как и в моем игровом примере выше. Ловит на фальсификации, выводя просто невероятные результаты. Причем, такие результаты, что «Зазеркалье» отдыхает.
Что мы здесь видим? Кроме 122.6 км/ч для машины Кымова видим, что1). Плечо импульса удара для машины Кымова составляет 1 см, а для машины Байко – целых 62 см. Как же машина Кымова развернулась на вдвое с лишним больший угол, чем машина Байко? Чудеса!
2). Машина Байко деформирована поперек на 1м вместо наибольших 92 см по Лобану, да и то локально, а машина Кымова – на 54см, то есть под передние колеса. Еще чудесатее!
3). Жесткость бока машины Байко чуть ли не в полтора раза больше жесткости переда машины Кымова. Наверное, у Байко был военный броневик. Только не понятно, почему тогда этот броневик у Лобана деформирован на 1м, или вдвое больше, чем «мягкая» машина Кымова? Здесь или я с ума сошел, или PC-Crash – дерьмо, или Лобан – чудесник!
4). А ларчик (предыдущий пункт) открывается просто. Достаточно умножить жесткость каждого автомобиля из таблицы Лобана на деформацию этого автомобиля. Получаем, что на автомобиль Байко действовала сила 76 тонн, а на автомобиль Кымова – только 30 тонн. И если Байко не перевозил в дверях взрывчатку, то Ньютон уже встал из могилы, разнес на куски Вестминстерское аббатство и грязно надругался над похороненным рядом Дарвиным за то, что тот произвел часть автоэкспертов на постсоветском пространстве напрямую от обезьяны, минуя всякое подобие Божие.
5). Время удара в автомобиль Байко составляло 0.073 с, а в автомобиль Кымова – 0.187 с! Надеюсь, что на кафедрах физики профессора станут учить студентов на примере экспертизы уважаемого минского эксперта Лобана, как не должно поступать физику. Потому как тут даже лирики поймут, что не в ту степь понесло эксперта! По Лобану «монстр» Байко издевался над машиной Кымова аж вдвое дольше!
Отсюда, в дополнение к законам Ньютона, вытекают три поправки Лобана:
1). Никакая сила, кроме слова следователя, не может вынудить шевелиться эксперта.
2). Изменение количества движения, когда надо, будет происходить в нужном следователю направлении и в должной мере.
3). Далеко не всякое, а только нужное следователю действие равно противодействию.
Никонов vs Лобан
Ознакомившись с опусом эксперта Лобана я, конечно, дал заключение специалиста. Там, в частности, я выразил недоумение расчетной траекторией движения машины Кымова в конечное положение и показал, что этому автомобилю по сухому асфальту достаточно скорости 23.6 км/ч, чтобы попасть в его конечное положение. То есть решение Лобана является лишь, с натяжкой, вариантом из спектра технически возможных решений. Естественно, я указал и на все чудеса в табличке расчета по EES у чудо-эксперта Лобана. Поэтому повторяться не буду. Документ в приложении.Кроме этого, я приготовил для допроса в суде письменные ответы на вопросы защиты, где, исходя из закона сохранения количества движения, показал, что наибольшая теоретически возможная скорость машины Кымова в момент столкновения не может превышать 85 км/ч. Это, если удар машин считать абсолютно неупругим. Но такого в природе не бывает, а исходя из типичного значения коэффициента восстановления скорости для таких столкновений 0.1-0.2 наиболее вероятная скорость машины Кымова в момент столкновения была 63-69 км/ч. Документ с расчетами так же приложен.
Защита надеялась, что суд назначит прочностную экспертизу, и все противоречия снимутся. Но суд отказал, и мне, россиянину, заранее стало ясно, чем это кончится. Но Кымов и его защита (истинные беларусы!) верили в справедливость суда до самого конца.
А как на самом деле?
Посмотрите, читатель, еще раз мою масштабную схему с деформациями автомобилей по Власевичу и Лобану. Этого достаточно, чтобы на основе данных краш-тестов на фронтальные и боковые удары рассчитать фактические значения жесткости переда машины Кымова и бока машины Байко. Или взять готовые табличные значения жесткостей, или взять значения из библиотеки того же PC-Crash.Несложный расчет затрат энергии (эдесь не привожу, чтобы не забивать текст длинными формулами) показывает, что на деформацию машины Кымова было затрачено около 59 КДж, а на деформацию машины Байко – около 108 КДж энергии, или, в сумме, около 167 КДж. Поскольку условия ДТП были близки к условиям краш-тестов, статистическая погрешность таких расчетов не превышает 10%. Даже с учетом этого 167 КДж существенно меньше 492 КДж по Лобану.
Значение затрат энергии 59 КДж для автомашины Кымова соответствует силе удара в переднюю часть около 70 тонн. Значение затрат энергии 108 КДж для автомашины Байко соответствует силе удара в боковую часть около 69 тонн. То есть, деформации автомобилей по Власевичу отражены на масштабной схеме корректно, так как для этого варианта действие равно противодействию. Если деформация машины Байко, например, была бы больше, то деформация машины Кымова должна быть меньше. Соответственно, сила удара в машину Байко будет больше, а сила удара в машину Кымова меньше, и баланс по третьему закону Ньютона нарушится. Вывод – прав Власевич, а не Лобан.
Тогда, исходя из масс автомобилей и величины затрат энергии на их деформацию 169 КДж, машина Байко получила в результате удара скорость 39 км/ч, а машина Кымова уменьшила свою скорость на 31 км/ч. Даже если считать удар абсолютно неупругим, то есть не учитывать коэффициент восстановления скорости, то скорость машины Байко после удара и есть возможная наибольшая скорость машины Кымова после удара. Тогда следует вывод, что в момент столкновения скорость машины Кымова была не более 39+31=70 км/ч.
Остается решить вопрос, а могут ли вообще эти машины попасть в конечное положение при указанных выше скоростях после удара? Эту задачу можно решить путем интегрирования дифференциальных уравнений движения машин с помощью того же PC-Crash, или Virtual Crash. Цель – найти наибольший возможный коэффициент сцепления шин с дорогой, при котором машины достигают фактическое конечное положение при указанных скоростях. При этом обе машины должны развернуться в результате удара на угол около половины оборота, машина Байко должна воспроизвести свой след длиной 14.75 м. Траектория же машины Кымова может быть любой в разумных пределах.
Почему коэффициент сцепления шин с дорогой? А потому, что, во-первых, варьировать уже больше нечем, а во-вторых, из приложенных документов следует, что в процессе расследования шел спор о том, начался дождь в момент ДТП или нет.
И такое решение, то есть техническая возможность, существует. Оно показано на рисунке ниже и соответствует коэффициенту сцепления шин с дорогой 0.4, то есть мокрому асфальту.
Итак, даже приближенный прочностной расчет показал, что разрешенную скорость Кымов не превышал, а в момент ДТП асфальт был мокрый.
А здесь анимация того, что показано на рисунке выше.http://youtu.be/fm1NFjZOe94
Так где была машина Кымова за время 1.5 с, 1.8 с или 2 с (по мнению следователя) до столкновения, то есть время движения машины Байко по встречной полосе? Скорость 70 км/ч – это 19.4 м/с. Как не крути, не более 29-39 м от места столкновения. А остановочный путь машины Кымова при скорости 60 км/ч, как я уже написал выше, составляет 42-49м.
Человек реагирует на увиденное глазами не мгновенно. От появления образа в глазах до осознания проходит время. Даже у великих спортсменов, типа Диего Марадоны, Льва Яшина и прочих первых ракеток мира время реакции составляет около 0.3 с. Для Кымова в данной ситуации нормативное время реакции было 1 с. За которое он проехал до 19м пути из этих 29-39 м. Что он мог сделать на оставшихся 10-20 м? Ничего, кроме попытки отвернуть влево. Может только поэтому остался жив сам Байко?
Суд
Интересно, что в суде состоялась очная ставка меня с Лобаном. Лобан признал, что нарушен третий закон Ньютона, а в остальном все валил на PC-Crash. Но с этим мы разобрались.Покоробило меня то, что в приговоре судья исказила донельзя мои показания, в том числе, указав, что я согласился с Лобаном. Согласиться с Лобаном? Я с ума не сошел. Однозначно, суд решил «прикрыть» Лобана и Ко.
Настоятельно рекомендую читателям прочитать последнее слово подсудимого Кымова. Добавить нечего – роман, да и только, под названием «Как слепили моё дело».
Напоследок
А напоследок я еще раз хочу подчеркнуть, что где-где, а в Беларуси я такого кривосудия я не ожидал. Это – эмоциональная оценка, а не юридическая.Глубокоуважаемый Александр Григорьевич! Для многих в России маленькая Беларусь остается светлым ностальгическим воспоминанием о прошлой советской жизни, о том времени, когда человек человеку не был волком. То уважение к Вам, которое испытывают многие россияне, и я в том числе, дает надежду на то, что справедливость в деле Кымова восторжествует. Иначе мы потеряем последнюю надежду на то, что когда-нибудь эта справедливость вернется и в нашу страну.
P.S. Интересно, а будут ли праворубцы после прочтения этой статьи и дальше продолжать восторгаться предлагаемыми мерами по регламентации судебно-экспертной деятельности? :)
Ваши голоса очень важны и позволяют выявлять действительно полезные материалы, интересные широкому кругу профессионалов. При этом бесполезные или откровенно рекламные тексты будут скрываться от посетителей и поисковых систем (Яндекс, Google и т.п.).
| 1. | Протест ВС РБ | 1.4 MB | 35 | |||
| 2. | Экспертиза Лобана | 2.6 MB | 45 | |||
| 3. | Допрос Лобана (выделены сомнительные места) | 121 KB | 37 | |||
| 4. | Заключение специалиста | 1.5 MB | 57 | |||
| 5. | Ответы специалиста на вопросы защиты | 135 KB | 47 | |||
| 6. | Последнее слово Кымова, ч.1 | 4.5 MB | 35 | |||
| 7. | Последнее слово Кымова, ч.2 | 1.6 MB | 34 | |||
| 8. | Приговор 2 | 12 MB | 34 |
Уважаемый Владимир Николаевич, я полностью поддерживаю Ваши выводы о том, что заведомо неправосудный приговор по этому делу, вынесен в результате исполнения чьей-то «просьбы» или в качестве отрабатывания «заноса», но к истинному правосудию он не имеет никакого отношения.
Несоответствие выводов «эксперта» Лобана и судьи Черкас, фактическим обстоятельствам дела, видны даже без точных расчетов — достаточно даже визуально сравнить результаты эталонного краш-теста с фактическими повреждениями автомобилей. Якобы, более чем двукратное превышение разрешенной скорости автомобилем Кымова, выкалупано неизвестно откуда совершенно необосновано.
На мой взгляд, ответы Лобана на вопросы о несоответствии (различии) времени воздействия сил на автомобили Байко и Кымова, в момент их столкновения (т.е. безусловно равного интервала времени), что противоречит законам мироздания, достаточны для того, чтобы суд отверг это «доказательство» (заключение Лобана), а так же для постановки вопроса перед следственными органами РБ о привлечении его к уголовной ответственности за дачу заведомо ложного заключения (наверняка такая статья в УК РБ есть).
Я очень надеюсь, что болезнь российского кривосудия, безоглядно засиливающего любую чушь, изложенную в обвинительном приговоре, не успела так широко поразить белорусские суды, которым предстоит пересмотр этого неправосудного приговора.
P.S. Ну и конечно не могу не отметить эталонное качество изложения всех публикаций Владимира Николаевича (handshake)
Уважаемый Иван Николаевич, мне известно, что в начале следствия следователь, проведя весь комплекс следственных действий, уголовное дело в отношении Кымова прекратил за отсутствием в его действия состава преступления.
Водитель Байко, не пропустивший двигавшегося в прямом направлении Кымова, был привлечен в качестве обвиняемого. Однако затем дело внезапно приняло другой оборот. Постановление о прекращении уголовного дела в отношении Кымова отменяется. Кымов привлечен в качестве обвиняемого.
Дело затянулось на 1.5 года из-за невозможности установить скорость Кымова. И вот тут появляется в одном экспертном учреждении Беларуси программа PC-CRASH. В течении короткого времени один из «виднейших» экспертов Лобан с помощью этой программы вычисляет, по его мнению, бесспорную наименьшую скорость Кымова 122.6 км/ч.
Все. Следствие заканчивается удивительно быстро, и дело в суде. Кымов осужден. Приговор отменен Верховным судом Беларуси. Кымов снова осужден и снова обжалует приговор.
Ждем, когда местные лобаны начнут писикрашить в России :)
Уважаемый Владимир Николаевич!
Насколько сильно может повлиять на недостоверность расчета такие показатели экспертизы, которые брали белорусские госээксперты, как усредненный расчет веса пассажира — 75 кг., когда есть реальная возможность взять их реальный вес, как предположительный размер повреждений жестких конструкций ТС, несмотря на то, что конструкции повредили МЧС, их можно было реконструировать в первоначальное положение.
Очень понравилось про Законы Ньютона, которые смогли проигнорировать белорусские госэксперты. Браво!(Y)
Уважаемый Евгений Алексеевич, масса автомобиля с людьми в таких расчетах находится под знаком радикала. Тогда, например, 10% погрешности в массе приводит к погрешности в скорости не более чем корень квадратный из 1.1, что рано 1.048, или к погрешности 4.8% по скорости.
За Ньютона спасибо, Евгений Алексеевич, похоже кроме меня за него у нас заступиться некому. :(
Уважаемый Владимир Николаевич, Ваша работа, как и её изложение, выше всяких похвал — БРАВО! (Y) (handshake)
То, что приговор «заказной» видно невооруженным глазом, и госэксперт Лобан тут только один из «помощников кривосудия» (N)
Беларусь — не Россия! Если вы купили больничный, посадят вместе с врачом. Лобан сделал ставку 50/50. Полагаю, что КГБ Беларуси разберется с причинами.
Золотые слова, уважаемый Владимир Николаевич!
Россия — страна, работающая вне каких-либо рамок правового поля. Жду подхода материала, чтобы выложить статью, даже не одну, про судей беспредельщиков, судей, которые заведомо выносят неправосудные судебные постановления. Причем уже на уровне судьи Верховного суда РФ.
Только у нас ни КГБ, ни судейское сообщество не заинтересованы в пресечении преступной деятельности судей.
Интересно, а будут ли праворубцы после прочтения этой статьи и дальше продолжать восторгаться предлагаемыми мерами по регламентации судебно-экспертной деятельности?А ими кто-то тут восхищался? Как говорят на Украине: «Дурных нема». Очевидно, что Лобан плохо учился в школе — задачи «Из пункта А в пункт Б отправился поезд...», соответственно, из пункта Б, ему навстречу, отправился другой, требовалось установить скорость каждого, чтобы понять, в каком месте произойдет катастрофа...
Схема «Примерное расположение ТС...» смутило словом «примерное», что-то из серии «я так вижу», т.е., определить расчетным, как именно, по отношению другу к другу находились ТС в момент столкновения, белорусским экспертам убеждения не позволили?
Так получилось, что расположение силовых элементов «Ауди» я знаю не по наслышке, поэтому, могу утверждать, что при скорости, даже в 90 км/час., машину Бойко просто разорвало бы пополам.
Очевидно, что Лобан плохо учился в школе
Это сейчас стало очевидно. Для этого Кымову прилось пережить два суда, несколько лет он под подпиской о невыезде.
Кстати, я не написал в статье, что защита Кымова обращалась к авторам PC-Crash в Австрию за рецензией на Лобана. Об этом проф. Касаницкий даже говорил на конференции в Москве. Мнение австрийцев совпало с Вашим, уважаемый Андрей Юрьевич, но письменный диагноз был поставлен в более серьезных выражениях. (giggle)
Это всё швейцарский ускоритель виноват. Они там чёрных дыр наплодили, вот в машину Бойко и попала одна такая, потому и время столкновения для этой машины было больше. Машина Кымова уже отделилась, а машину Бойко ещё продолжало плющить. (Может её до сих пор плющит?)
Окститесь, уважаемый Владислав Александрович, кому как не Вам знать библейские истины. Лобан — «падшая овца», а Господь любит падших. Искуситель — вот где причина, Сатана завладел им.
Меня в этой истории больше интересует этот «искуситель», а точнее потерпит ли его выходки батька, ибо этот «искуситель» уже мнит батькой себя.
Владимир Николаевич, давно уже не верю в эффективность социальных систем построенных по вертикальному принципу. Первым опытом правозащиты у меня было письмо в защиту уволенного педагога на «самый верх», «с верху» и вернулось, только с другого, по партийной линии. Обернулось это в итоге нервотрёпкой, так как «внизу» надо было что-то отписать, и единственным препятствием был глупый пацан, которому выпускной экзамен сдавать. Даже если «батька увидит» — это не есть хорошо, это очень и очень плохо! И мне так кажется, что в этой истории уже просчитали и такой вариант, азиатская политика требует азиатской хитрости.
Уважаемый Владислав Александрович, видимо, мы с Вами одновременно писали комментарии. Я — чуть выше.
Ничего там не просчитали. Там пока еще советская наивность. Думали, что Кымову эту блокаду с PC-Crash не прорвать. Это сейчас они зашевелились. Тем более, что дело стало в неком смысле «международным» — европейский и российский эксперты высказали отрицательное мнение по результату Лобана.
Не спорю — у нас на это бы наплевали. Но Беларусь — другая. Поживем — увидим.
абсолютно здравая позиция!
Жизнеспособны только саморегулирующиеся системы.
А ручное управление в РБ и в РФ деструктивный фактор.
А за Пираху, Вам отдельное спасибо, Владислав Александрович!
Ааааа! Раскушали, Игорь Александрович! Пока сам ссылки набираю по инету, крайне интересная тема. Вот сижу и думаю, возможна ли юриспруденция в культуре, которая не пользуется рекурсией языка?
Уважаемый Владимир Николаевич, если есть такие люди как этот «эксперт», значить они кому-то нужны. А виновата в этом необразованность. Очивидные вещи на которые Вами было обращено внимание в статье человек имеющий школьное образование понял бы. Значить система взращивает тех кадров которые ей нужны, и плевать ей на очевидные вещи которые проходили в школьном курсе физики (сейчас не знаю чему в школе учат с эти ЕГЭ). Все это удручает, но более удручает то что с этим процессом сделать ничего нельзя. Публичность нисколько не компенсирует необразованность, которая как зараза наползает с Запада.
более удручает то, что с этим процессом сделать ничего нельзяУважаемый Константин Александрович, Ваш пессимизм несколько удручает, но если ничего не делать, будет еще хуже. И еще раз повторю, что я надеюсь на то, что в Беларуси «кривосудие» далеко не так развито, как у нас, а более того — что это единичный случай.
Уважаемый Владимир Николаевич, каждый день потверждает обоснованность пессимизма. Вот сегодня окончилось большое дело — «косяков» следствия куча, да и судья «не блистала» соблюдением УПК и тем не менее отпали статьи только с такими нарушениями от которых нереально отбится, но на сроках назначаемых судьей это практически ни как не сказалось. Да судья вынесла «частники» прокуратуре, следствию и… результат работы ближе к нулю, чем к единице.
Качество защиты на высочайшем уровне.
Но вероятно не должной мере доведена до суда информация, что всем будет понятно, что дело шито белыми нитками.
Как мне видится в этом деле высокие Ваши профессиоанальные знания не нашли поддержки лишь потому, что Вы Специалист, причем Специалист с большой буквы. Я думаю для дачи пояснений по третьему закону Ньютона нужно было вызывать в качестве специалиста Преподавателя из школы, что бы она объяснила этот фрагмент из школьной программы.
Уважаемый Денис Валерьевич, я в суде пояснил законы Ньютона не хуже школьного учителя, уверяю Вас. Но Лобан пояснил, что они не имеют существенного значения. Программа же что-то сосчитала, а во времена Ньютона Ауди не ездили.
а во времена Ньютона Ауди не ездили
(rofl) — о да! Это повод пересматривать вообще все законы в связи с выходом новых моделей передвижного транспорта!
Денис Валерьевич!
Со всем уважением, Вы неправы.
Я прошу суд определить чьи действия не соответствуют Конституции РФ.ТИК Череповца, ТИК г.Печора, или клеветника на избирательную систему России, по фамилии Семин.Куда, ясней?
Федеральный судья Лобанова -в удовлетворении исковых требований -отказать.ТИК Череповца выдал мне незаконный открепительный талон, ТИК Печоры не допустил к голосованию, Ст.34 п.2 Конституции я в суде цитировал, и все равно РОСА в глаза божья, а стыд не дым…
И для масс автомобилей с водителями и пассажирами у Байко – 1585 кг, у Кымова – 1790 кг (так в справочнике PC-Crash, как пояснил Лобан в суде). Тогда как фактическая масса снаряженного автомобиля Кымова составляет 1821 кг, а с водителем и пассажиром 1971 кг.
О какой справедливости экспертного заключения эксперта Лобан может идти речь, если даже в массе автомобилей грубые ошибки.
Полагаю, что расхождение в 3 метра при определении места столкновения автомобилей существенно влияет на выводы эксперта.
Т.е. за 51 метр до столкновения я никак не мог развить скорость с 60 км/ч до 122,6 км/ч. И если бы я развил такую скорость, то место столкновения должно было быть более чем сто метров вперед, от взятого следователем.Шикарный довод, но видимо не для Высокого суда.
Владимир Николаевич, Ваша публикация — настоящий научный труд!(Y)
у Владимира Николаевича каждый публикация — настоящий научный труд и настоящая находка для желающих познать данную тему.
Уважаемая Евгения Юрьевна, спасибо за высокую оценку! Я хочу, чтобы все поняли то, что малообразованность плавно перешла в мракобесие. А это угроза почище Челябинского метеорита. Недоучку можно доучить. А этих — уже нет.
из всего, что сейчас можно наблюдать, и с чем следует бороться в судах — из профнепригодности, профдеформации и т.д. — самое страшное — это бытовое невежество… когда неправильность суждений видна невооруженным взглядом любому здравомыслящему человеку, но которая якобы опровергается псевдонаучным заключением «иксперта»…
Уважаемый Михаил Михайлович, я всегда виню в этом адвокатов. Где громкие вопли палат и коллегий?
Да и они не нужны. Испытано. Повадился как-то один судья скорсоть устанавливать по показаниям бабушек, которые случайно в 3 часа ночи собачек выгуливали. Адвокаты — разные. Я их заставил собраться и обобщить практику этого судьи. Помогло!
Уважаемые коллеги поздравляю вас с Днем России! Успехов и удачи в вашем нелегком но нужном труде http://mir-animashki.ru/_ph/74/771425690.gif
Владимир Николаевич, я постоянно знакомлюсь с вашими публикациями. Каждая из них, это глубокий труд и анализ с использованием научно обоснованных разработок и методик которые Вы используете при даче заключения специалиста. Ваши выводы /по представленным защитой вопросам/, сопровождаются иллюстрациями схем ДТП, анимационным видео, формулами расчетов и глубоким анализом. Указаны ошибочность либо ложность заключения предыдущих экспертов. При этом Вы объективно говорите о том, что не все эксперты как Лобан — «падшая овца». В частности, цитирую «европейский и российский эксперты высказали отрицательное мнение по результату Лобана». Приговор в отношении Кымова, незаконный, не обоснованный и подлежит отмене. Я солидарен с Вами, это однозначно и так будет. Линия защиты благодаря Вам, выстроена правильно и жестко, более того ваши научно обоснованные выводы подтверждены и показаниями очевидцев ДТП, которые не дрогнули под натиском следственных работников. Владимир Николаевич, снимаю шляпу и примите мое уважение. Рад нашему знакомству, ваши личные консультации помогают мне в работе по защите интересов участников ДТП и не только. Спасибо!!!
Рад нашему знакомству, ваши личные консультации помогают мне в работе по защите интересов участников ДТП
Уважаемый Анатолий Иванович, я всегда готов помочь чем смогу. Спасибо за высокую оценку моей работы. (handshake)
С Вами, Владимир Николаевич, спорить по поводу правильности или неправильности представленного экспертного заключения гр. Лобана, спорить бесполезно. Очевидно, что Ваши выводы и лучше обоснованы и доказаны. Вот только по поводу «кривосудия» и «мракобесия» Вы несколько заблуждаетесь, на мой взгляд.
Суд имеет право принять выводы эксперта Лобана и отклонить выводы эксперта Никонова. Это право суда прописано в законе. Конечно, скорость автомобиля Кымова не составляла 122 км/ч. Допускаю, что она была в районе 60 км/ч. Однако хотелось бы напомнить, что в разделе ПДД «Скорость движения» сначала говорится о том, что скорость должна быть такой, чтобы обеспечивать безопасность движения и только затем, во втором пункте, что скорость движения в населенном пункте ограничена 60 км/ч.
Гр. Кымов, имея водительский стаж менее двух лет, устанавливает «отсечку» на 70 км/ч, в 23 часа вечера (темно), в ноябре, при относительной влажности воздуха 100% (т.е. дорожное покрытие влажное) за 20 метров до пересечения перекрестка резко меняет полосу движения, т.е. не имеет возможности увидеть из-за впереди идущего автомобиля обстановку на перекрестке, выезжает на этот самый перекресток и убивает одного и наносит тяжкие телесные повреждения другому. И после этого считает себя невиновным.
К сожалению, так не бывает. И поэтому один приговор отменили, дав другому судье все снова взвесить. Вот он и взвесил. Полагаю, что второй приговор несущественно расходится с первым. Да и приговор, в принципе, мягче мягкого.
за 20 метров до пересечения перекрестка резко меняет полосу движения, т.е. ...Уважаемая serdyuckliudmila, со мной спорить иногда действительно бесполезно. Вот и Вы сейчас выдвинули аргументы, цена которым ноль.
Что такое «резко меняет полосу»? Это не техническое понятие. Кымов двигался по левой полосе шириной 3.4 м, и перестроился на среднюю шириной тоже 3.4 м. Следовательно он перестроился влево от 1.8 м (ширина автомобиля) до 3.4 м. При скорости 70 км/ч с момента начала пересечения разделительной линии до момента конца ее пересечения машина Кымова проходит не менее 37-51 м. Вот Вам и «резко»! Он начал перестроение до сплошных разделительных линий перед перекрестком.
Так где была машина Кымова за время 1.5 с, 1.8 с или 2 с (по мнению следователя) до столкновения, то есть время движения машины Байко по встречной полосе? Скорость 70 км/ч – это 19.4 м/с. Как не крути, не более 29-39 м от места столкновения.Эта цитата из статьи. А 29 м от места столкновения — это у стоп-линии (у светофора) в направлении движения Кымова.
Вы решили, что я этого не проверил? Проверил. Но в статью все не втиснешь.
Что касается суда, то этот суд был солидарен с Вами в том, что "имеет право принять выводы эксперта Лобана". С чем Вас и поздравляю! (F):)
Я даже не сомневаюсь, что Вы проверили и перепроверили свои доводы. Но, к сожалению, или к счастью, даже не знаю, что вернее, заключение эксперта — это только небольшой сектор из круга доказательств. А суд принимает решение по совокупности всех доказательств.
В этом деле правильное заключение эксперта — главное и определющее доказательство, остальное — налипло. Вы так и не поняли сути. :(
PS. См. в статье главу «Отступление первое. Как это делается».
Вам спасибо за поддержку честных людей. Я двадцать с лишним лет борюсь с неграмотными протоколами осмотров ГАИ, и по уголовным, и по административным делам, с безграмотностью дознавателей, следователей и судей. И небезуспешно. Но как побороть грамотного, но продажного эксперта, ведь мы ограничены рамками экспертизы, а на повторную экспертизу судьи не всегда идут, да и адвокату без дополнительных заключений специалистов очень трудно обосновать в суде дополнительную или повторную экспертизу. Каков по Вашему мнению здесь выход с учетом нашего российского законодательства, которое тяжело поменять. Это же не закон о запрете курения – не успел сигарету достать, а закон уже принят.
Читайте УПК РФ, уважаемый. Согласно ст.74 «В качестве доказательств допускаются ... заключение и показания специалиста». Достаточно эффективно.
Читайте мою статью "Дело было в Лыскове", например. Там заключение специалиста определило исход дела.
Исходя из своей практики и небольшого опыта, я допускаю, что пресловутый «эксперт Лобан» действовал «не от большого ума, а от чистого сердца», то есть, навалякал, что сумел, безо всякой заказухи — так же подумал бы, я уверен, и старик Оккам (wasntme).
Что касается самого дела, я таких в Москве не видывал — не везло, может быть (wasntme). Во всех подобных делах, в которых я участвовал (даже уголовные с трупами) дознание заканчивалось на установлении требований ПДД уступить дорогу / не создавать помеху — хоть с самолётной скоростью летели по «главной», виноват тот, кто выезжал со «второстепенной» |-) Или налево поворачивал.
я допускаюУважаемый Игорь Юрьевич, так Вы допускаете или уверены, что и в нашей стране преимущественно «лобаны» валякают от души, что умеют (а умеют они немногое), и то, что не умеют и не знают тоже, и все это от чистого сердца?
Кого Вы пожелаете себе или своим близким, если, не дай бог, попадете в шкуру Кымова — лобана (с лобановкой) или нелобана?
И что там, наверху, в палатах, куда Вы вхожи, а я мимо обхожу, не понимают лобаноситуации в автотехнике? Что им важнее — правосудие или судопроизводство?
Надеюсь получить не отписку, а что-то вразумительное ;)
А что Вы вместо отписки ждёте? Мне тоже не нравится многое. Я, вообще, мечтал с 80-го года в Коммунизме зажить — обещали твёрдо, а я, комсомолец пламенный — верил :&
я, комсомолец пламенныйВот и ответ, причем вразумительный! (Y)
Ну да, был комсомольцем! А что странного? У всех почти и прыщи бывают юношеские и другие проблемы роста (giggle) Да, экспертов грамотных мало и никого «наверху» это не беспокоит (даже устраивает) — это как «Волга впадает в Каспийское море». Если бы не Вы, так бы во мраке невежества все и прозябали — и праворубцы и остальная часть населения (giggle)
Уважаемый Игорь Юрьевич, да что Вы, я же это комсомольство оценил и принял как положительное!
Похоже, что среди автоэкспертов только мы с Вами, бывшие комсомольцы, продолжаем выполнять завет «Учиться, учиться и учиться», а остальные либо с пеленок — в эксперты, либо переиначили его как «Прогнуться, прогнуться и прогнуться».
(handshake)
:) Вот и погладили друг друга по шёрстке :)
Владимиир Николаевич! Доброго времени суток.
За свои 40 лет работы в прокуратуре Союза ССР и России первый раз читаю такую смелую и понятную, даже просто человеку с образованием статью. На мой взгляд обвинительный приговор невиновному – это не просто беспредел. Это отсутствие здравого смысла и боязни со стороны судьи, прокурора, следователя и эксперта. Меня поразило другое. Речь прокурора в суде. Это бред пьяного.
За такую речь прокурора в годы моей юности выгоняли с работы и партии. Позор, да и только!
Речь прокурора в суде. Это бред пьяного.Уважаемый sergeev-60, к глубокому сожалению, такие речи в России сейчас не редкость. Что делать — закон спирального развития в действии. Сейчас идет этап скатывания к дикости и первобытному обществу. И новый виток обещает быть круче прежних.
Про Беларусь не знаю, других дел там у меня не было, и утверждать не могу, что эта речь прокурора — система, а не случайность.
Несколько раз перечитал и все думал как объяснить мои мысли. А после третьего прочтения понял — я хочу, чтобы уголовный процесс проходил бы на таких же математических началах. Тяжелое — тяжело, потому что воздействует на опору или подвес с такой-то силой и тяжелее, чем то, более легкое, хотя следствие считает иначе.
Весы Фемиды вешают так, а не иначе — если прокурор не смог уложить в чашу доказательства вины, или адвокат показал в суде, что уложенное прокурором не весит ничего, тогда весы защиты перевешивают.
Мне захотелось побольше математики или хотя бы арифметики в процессе.
я хочу, чтобы уголовный процесс проходил бы на таких же математических началах
Уважаемый Олег Михайлович, для этого нужна образованная Россия. Корки у всех, а образования нет. И пока будет так, как на фотографии ниже, весы Фемиды не будут взвешивать правильно.
За подобное в совдепии с должностей снимали.
В том-то и дело, что корки не у всех. И правы Стругацкие — им не умные нужны, а верные
Супер! Так все подробно расписано. Отдаю должное автору! Владимир Николаевич, Вашу статью я поместила в закладки. Эта информация должна быть в копилке знаний обязательно.
Уважаемая Ирина Анатольевна, эта информация Вам обязательно пригодится, так как российские госэксперты тоже во-вот начнут от души «писикрашить».
Думаю, белорусам моя статья тоже понравилась, судя по прилагаемому письму. Во всяком случае, кассационная инстанция отправила дело Кымова на новое рассмотрение.

Уважаемая Ирина Анатольевна!
Не статью, а Владимира Николаевича надо «помещать» в избранное. Все его статьи-они как кладезь знаний.(bow)
Уважаемый Владимир Николаевич, просто замечательно. Восхищен!
Уважаемый Владимир Николаевич, в чем различие программ PC-Crash и Virtual Crash? из описания я понял что PC-Crash это «комбайн», а Virtual Crash попроще, алгоритм решения у обеих программ построен одинаково или есть различия?
Уважаемый Роман Михайлович,
в виртуал-краше проще решать задачи движения, в писи-краше- задачи удара. Плюс наворот в писи-краше кучи типовых экспертных задач.
Я полагаю, что виртуал-краш развивают на новой платформе, и скоро в него перенесут писи-краш, тк он устарел с точки зрения технологий программирования.
Ваши голоса очень важны и позволяют выявлять действительно полезные материалы, интересные широкому кругу профессионалов. При этом бесполезные или откровенно рекламные тексты будут скрываться от посетителей и поисковых систем (Яндекс, Google и т.п.).
Дорого, но зато качественно. Все встречи и консультации, в т.ч. дистанционные только по предварительной записи.
Защита по сложным уголовным экономическим делам.
Борьба с фальсификациями и незаконными методами расследования. Опыт, надёжность, добросовестность!
Консультации, дела.
Действую с интересом, спокойно и тщательно, очно и дистанционно.


У Вас Владимир Николаевич — лучшие статьи! А по наглядности — прямо хоть в диссертацию вкладывай!
Вкладывают потихоньку, мир не без «добрых» людей ;)
Владимир Николаевич! Я правильно понимаю, что фотографий автомобилей в том качестве что есть в деле и материалов дела достаточно, чтобы Вы провели экспертизу?
Правильно понимаете. И автомобиль Байко есть в натуре, который можно осмотреть и измерить.